Appearance
Business Analysis with Termboard
Preview Documentation
This guide describes features currently in preview. Interface elements and specific functionalities are subject to change as we refine the Business Analysis profile.
Build structured requirements analysis, capability mapping, and solution evaluations using the Business Analysis profile. Aligned with BABOK standards, this guide walks you through Termboard's BA-specific features.
What is Business Analysis in Termboard?
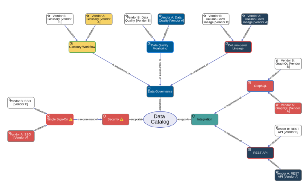
The Business Analysis profile provides a structured metamodel for Requirements engineering. Instead of generic Terms and Relations, you work with purpose-built Term types and standardized Relations designed for Capability assessment, vendor evaluation, and project implementation tracking.
Lightweight by Design
This is not a full-blown BA toolsuite — it's a focused, visual approach to building a Requirements backbone and scoring solutions against it.
The BA Metamodel
Term Types
| Type | Icon | Purpose |
|---|---|---|
| Subject (Term) | ◌ mdi-circle-outline | The central topic or system under analysis (e.g., "Data Catalog") |
| Capability | ⬡ mdi-hexagon-outline | High-level business abilities your organization needs |
| Requirement | ☑ mdi-checkbox-marked-outline | Specific needs or conditions a solution must meet |
| Evaluation | ☆ mdi-star-outline | Assessments of how a solution scores against a Requirement |
| Stakeholder | 👔 mdi-account-tie | People or roles responsible for Capabilities or Requirements |
| Group | — | A visual container for organizing related analysis elements |
| Term | — | Generic root subject or fallback for other entities |
Relations
| Relation | Between | Description |
|---|---|---|
| Supports | Capability → Subject | Connects Capabilities to the central Subject |
| Is Requirement Of | Requirement → Capability | Builds the backbone hierarchy |
| Evaluates | Evaluation → Requirement | Connects a Score to the Requirement it assesses |
| Depends On | Requirement → Requirement | Captures cross-functional dependencies |
| Responsible For | Stakeholder → Capability/Requirement | Assigns ownership |
Extra Fields (XFields)
The BA template pre-configures three Extra Fields:
| Field | Type | Applies To | Purpose |
|---|---|---|---|
| Score | Number (0–5) | Evaluations | How well a solution meets a Requirement |
| Importance | Dropdown (MoSCoW) | Requirements | Priority: Must, Should, Could, Won't |
| Evaluation Set | Dropdown | Evaluations | Which tool/vendor this Evaluation belongs to |
Getting Started
Step 1: Select Your Template
Termboard provides two specialized BA templates depending on your project phase:
- Tool Selection: Designed for comparing multiple vendors against a set of requirements. Pre-configured with Score, Evaluation Set, and Importance.
- Implementation Tracking: Designed for monitoring project progress. Pre-configured with Status (Not Started → Done), Importance, and Stakeholder Ownership.
- Open Termboard and go to
- Select either Tool Selection (more info soon...)
- Both templates activate the Business Analysis profile and its associated metamodel.
Step 2: Build the Backbone
Start by defining the Subject, Capabilities and Requirements — the "what" of your Analysis:
- Add a Subject node as the root of your graph (e.g., "Data Catalog" or "Customer Portal")
- Add Capability nodes for each major area (e.g., "Data Governance", "Security")
- Link Capabilities to the Subject using the
supportsrelation - Right-click a Capability → Business Analysis > Add Requirement to create child requirements
- Requirements are automatically linked via
Is Requirement Of

Completely Connected Graph
By linking all Capabilities to a central Subject, you ensure a completely connected graph which makes it easier to navigate and visualize the entire scope of your analysis.
AI-Powered Breakdown
You can generate the entire backbone using an AI (like ChatGPT or Claude) and import it instantly:
- Ask the AI: "Create a Termboard Compact Format mapping for [Software Category] vendor selection. Include 5 Capabilities and 15 Requirements mapped to them with 'Is Requirement Of'. Include a column 'xfield:Importance' with MoSCoW priorities."
- The AI will output a pipe-delimited table.
- Copy the output and go to File > Import > Compact Format. See the Compact Format documentation for more details on prompt engineering.
Step 3: Layer in Evaluations
Once the backbone is stable, add Evaluations to score solutions:
- Right-click a Requirement → Business Analysis > Add Evaluation
- The Evaluation node is created and linked via
Evaluates - Open the Evaluation in the sidebar to fill in:
- Score (0–5): How well the solution meets this Requirement
- Evaluation Set: Which tool/vendor (e.g., "Termboard", "Competitor A")
Step 4: Visualize with Heatmap
- In the style bar at the top, find the Scenario dropdown (under Analysis).
- Select an Evaluation Set in that dropdown.
- The graph transforms into a color-coded heatmap where Requirements and Capabilities are colored based on their calculated roll-up scores:
- 5 — Excels: Dark Blue
- 4 — Very Good: Medium Blue
- 3 — Good/Adequate: Teal/Cyan
- 2 — Marginal: Yellow
- 1 — Poor: Orange
- 0 — Unacceptable: Red
- Gap / No Requirement: Light Gray
Global Overview (Scenario: None)
When no specific scenario is selected (None), Termboard enters Global Overview mode. This provides a holistic view of the Requirement backbone's "health" and priorities:
- Evaluations: Display their individual Score colors simultaneously, across all Evaluation Sets.
- Requirements: Display colors based on their Importance (MoSCoW) rating.
- Capabilities: Remain white to provide a neutral background for the hierarchy.
In this mode, the Term Sidebar will display a "Heatmap Score" badge for Evaluations and a "Heatmap Importance" badge for Requirements.
Step 5: Export for Stakeholders
With an active scenario selected:
- Click the Export CSV button next to the scenario dropdown
- Download a flat CSV with
Capability, Requirement, Importance, Score - Share with stakeholders or import into Excel for further analysis
Managing Evaluation Visibility
Evaluations are hidden by default to keep the graph focused on the backbone.
Hidden Node Indicator
When Evaluations are hidden, parent Requirements show a ⊕N badge indicating how many hidden children they have:
Column-Level Lineage ⊕2 ← 2 hidden Evaluations
Data Quality ⊕1 ← 1 hidden EvaluationManage Hidden Nodes
When certain Term types are hidden (e.g., Evaluations or Stakeholders), you can manage them directly from their connected parent:
- Right-click a Capability or Requirement
- Select List hidden nodes
- A small popout allows you to see all connected hidden Terms and click to navigate to them
Toggling Visibility
To show/hide all Evaluations at once:
- Open Controls > Show Term Type Legend
- Click the
Evaluationtype to toggle visibility
Validation Checks
The BA profile includes domain-specific checks under Tools > Semantic Checks:
| Check | What It Finds |
|---|---|
| Orphan Requirements | Requirements not linked to any Capability |
| Unlinked Evaluations | Evaluations not linked to any Requirement |
| Missing Scores | Evaluations with an Evaluation Set but no Score value |
| Isolated Stakeholders | Stakeholders not responsible for any Capabilities or Requirements |
| Incomplete Evaluation Sets | Requirements evaluated in some scenarios but missing evaluations in others (inconsistent coverage) |
| Multiple Evaluations per Scenario | Requirements evaluated more than once within the same scenario (Evaluation Set) |
These checks only appear when the BA profile is active. Use Run All Checks to scan your entire model for issues.
Common Pitfalls
- Orphan Requirements break the backbone hierarchy — always link Requirements to a Capability
- Missing Scores create gaps in your Heatmap — review gray nodes to fill in Evaluations
Hierarchy View
The Hierarchy View (left sidebar) shows the Requirement tree using Is Requirement Of as the default Relation:
- Right-click a Capability → Add child creates a Requirement
- Right-click a Requirement → Add child creates an Evaluation
- Use Delete node to fully remove a node from the tree
Best Practices
- Start with the backbone — Define Capabilities and Requirements before adding Evaluations or Statuses
- Use MoSCoW priorities — Tag each Requirement with an Importance level for weighted scoring or project focus
- One Evaluation Set per scenario (Tool Selection) — Use separate Evaluation Sets for each tool/vendor you're comparing
- Use Status colors (Implementation Tracking) — Monitor project progress at a glance via color-coded Requirements
- Keep Evaluations hidden — Work on the backbone with a clean graph, toggle Evaluations on when scoring
- Assign Ownership — Connect Stakeholders to Capabilities or Requirements to clarify responsibility
- Use Hierarchy View — It always shows all types regardless of visibility toggles
- Run Model Checks — Regularly check for orphan Requirements, missing Scores, and circular dependencies
- Export regularly — Use CSV export to share progress with stakeholders
Related Guides
- Knowledge Graph — General knowledge graph creation
- Conceptual Model — Entity-relationship modeling
- Domain Profiles — Pre-configured domain profiles
- Extra Fields — Adding metadata fields
- Semantic Checks — Model quality validation